文章目录
显示
周报通
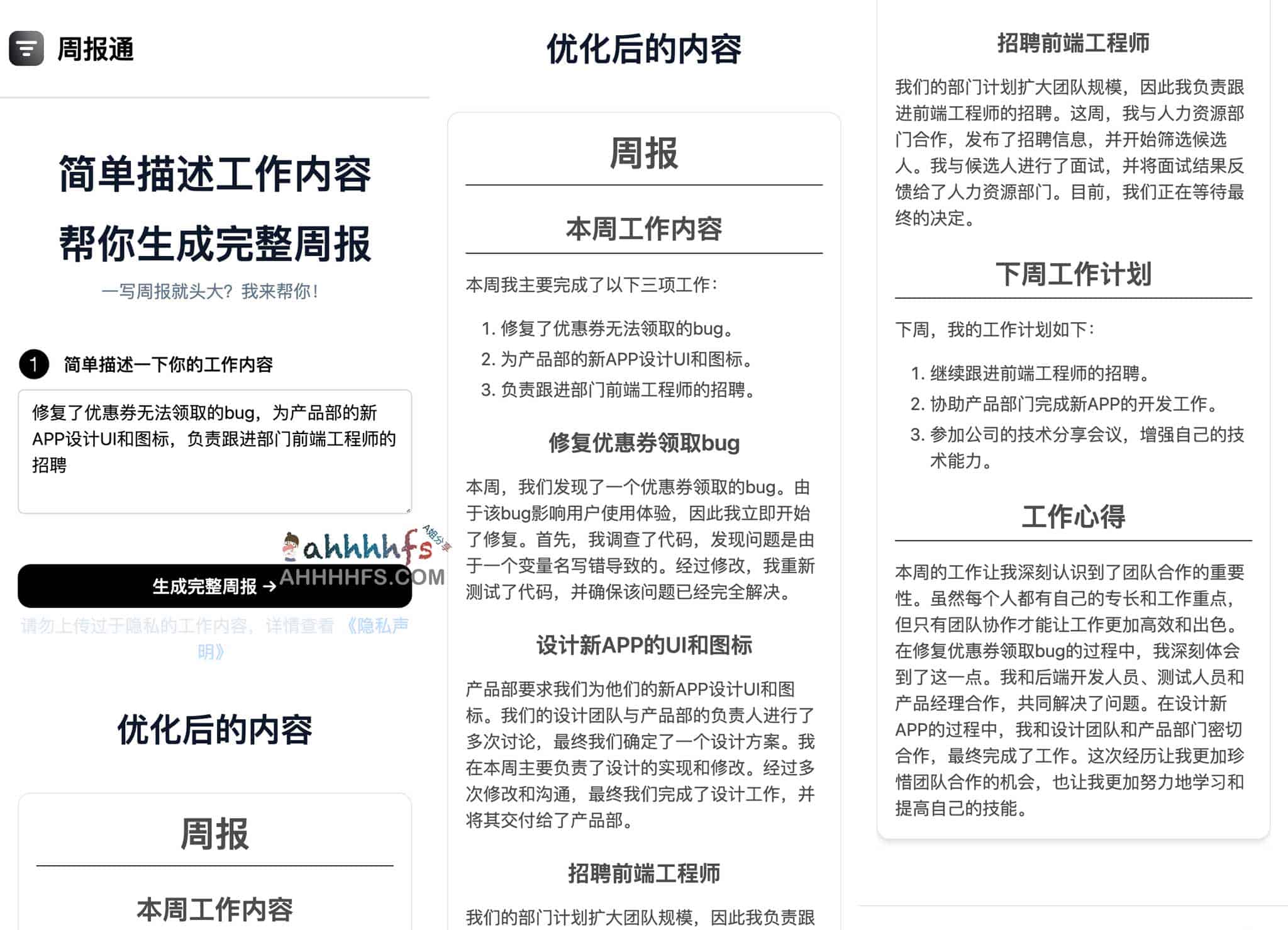
周报通,一款在线周报生成器,只需要简单描述工作内容,AI即可帮你生成完整周报,项目原理比较简单,主要使用了 OpenAI GPT-3.5 API 和 Vercel Edge functions。它根据用户输入构建一个 Prompt,通过 Vercel Edge 函数将其发送到 GPT-3.5 API,然后将响应流传回应用程序。对于平常为周报烦恼的同学,可以试试这款在线周报生成器-周报通,打开网站直接就可以使用,内置openai key,效果还是不错的,当然有能力的同学可以自己搭建。
在线周报生成器
- 转载或引用本文内容,请保留原文链接并注明来源。
- 本站内容主要用于信息整理、技术研究与经验分享,不对第三方产品或服务的可用性、完整性作出任何明示或暗示的保证。
- 部分内容可能来源于公开网络或开源社区,如涉及版权或其他合法权益问题,请通过下方联系方式与我们联系,我们将在核实后及时处理。
- 本文所提及的工具、项目或解决方案仅供学习与研究参考。如涉及商业使用,请自行确认并遵守相关软件、平台或服务的授权条款。
- 反馈与联系(# 替换为 @):feedback#abskoop.com


评论(2)
打不开了
国内蹭Gpt的应用,基本都是打不开