文章目录
显示
WechatBakTool是什么
WechatBakTool是一款基于C#开发的微信聊天记录解密备份工具和微信聊天记录备份分析工具,提供图形界面,解密微信数据库并导出聊天记录。理论支持64位版本所有微信,支持多微信切换操作,支持导出Html文件,TXT文件,支持批量导出,支持聊天频率分析,全消息库内容搜索,下载解压即可使用。
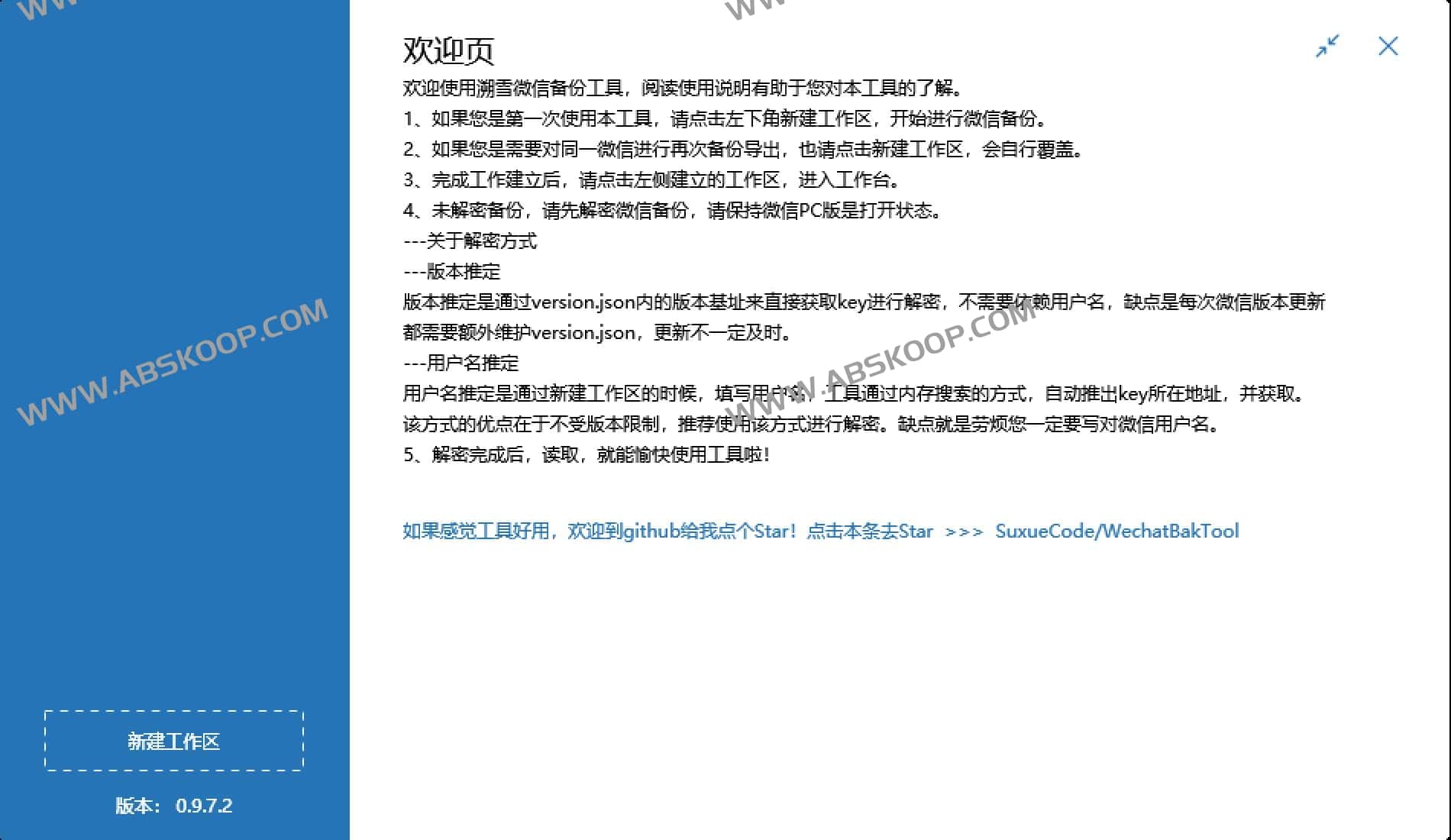
WechatBakTool界面
微信聊天记录解密备份工具下载
下载地址:夸克网盘
GitHub:https://github.com/SuxueCode/WechatBakTool
- 转载或引用本文内容,请保留原文链接并注明来源。
- 本站内容主要用于信息整理、技术研究与经验分享,不对第三方产品或服务的可用性、完整性作出任何明示或暗示的保证。
- 部分内容可能来源于公开网络或开源社区,如涉及版权或其他合法权益问题,请通过下方联系方式与我们联系,我们将在核实后及时处理。
- 本文所提及的工具、项目或解决方案仅供学习与研究参考。如涉及商业使用,请自行确认并遵守相关软件、平台或服务的授权条款。
- 反馈与联系(# 替换为 @):feedback#abskoop.com




评论(0)